抢公章、堵审计,内斗11年终“改姓”:昔日“厨电第一股”,快被拖垮了

抢公章、堵审计,内斗11年终“改姓”:昔日“厨电第一股”,快被拖垮了


作者|快刀财经 朱末

曾被誉为“厨电第一股”的华帝股份,在历经长达11年的“内斗”后,还是成为了家族企业。

不久前,华帝股份在今年第一次临时股东会上,宣布补选孙冬柏为公司第九届董事会独立董事。至此,新董事会成员中,除去赵述强、麦强和孙冬柏,剩下四人均为“潘氏家族”成员。

抢公章、堵审计,内斗11年终“改姓”:昔日“厨电第一股”,快被拖垮了

同时,华帝也一并修改了公司章程,删去了“创始人亲属不得担任高管”的条款,彻底改写了过去由黄文枝、黄启均、关锡源、李家康、关锡源、杨建辉、潘权枝“华帝七君子”定下的“不许亲戚进厂”的老规矩。

这场旷日持久的内斗,曾多次见诸媒体,最后的冲突发生在2023年3月。控股子公司华帝电子原董事长吴刚拒不配合母公司审计工作,期间双方引发“抢公章、堵审计”的报警闹剧,最终由华帝股份出面,将吴刚等人持有的华帝电子60%股份全部收购,至此,宫斗以潘氏家族胜利告终。

华帝股份因此元气大伤,使其在高速发展的厨电市场中逐渐掉队。2024年,方太集团、老板电器的营收分别超过了176亿元、112亿元,而华帝股份仅为63亿元,甚至还没有方太的一半多,曾经的“双百亿”目标,已鲜有提及。

2025年一季度,华帝业绩继续“大变脸”,营业收入和净利润双双下滑,华帝不仅在战略方向上出现偏差,其口碑也江河日下。在小红书、微博等社交平台上,不少用户吐槽华帝的产品质量和售后服务,除此以外,华帝朝着高端化、智能化方向所推出的智能产品,也备受诟病。

昔日因,今日果,过去风光无限的厨电巨头,究竟为何一步步走入深渊?

七君子共治现裂缝,新旧权利重新洗牌

故事的开头总是“甜蜜”,丝毫预料不见后面的“血雨腥风”。

展开全文

华帝股份成立于1992年,前身是中山华帝股份燃具有限公司,旗下有华帝、百得、华帝家居三大品牌,起初是一家合资企业。

抢公章、堵审计,内斗11年终“改姓”:昔日“厨电第一股”,快被拖垮了

创始人共有7位,包括黄文枝、黄启均、关锡源、李家康、关锡源、杨建辉、潘权枝(人称“华帝七君子”)。七人共同凑齐100万元启动资金,从一开始就立下君子协定:股权均分、投票表决,少数服从多数,不许亲戚进厂。因为这个规定,潘权枝的儿子潘叶江长大以后没有进厂,而是在中山创办优加电器(后与潘氏家族另一家公司百得厨卫合并)。

起初,七个人的股权比较均衡,正因如此,在很长一段时间内,华帝内部都是七分天下的局面。尽管1999年曾短暂推行所有权与经营权分离,但当时是所有创始人同时退出经营,由姚吉庆(现慕斯股份副董事长)作为职业经理人来负责整体经营,本质上还是七君子共治。

凭借着物美价廉的过硬品质,华帝顺利打开市场,高光时刻不断。2004年9月,华帝股份成功登陆深交所中小板,成为“厨电行业第一股”,比老板电器早了6年时间;2006年,华帝成为北京2008年奥运会燃气具独家供应商,并成功研发制造奥运会祥云火炬,一时间名声大噪。

所有的平静,在2012年还是被打破了。这一年,创始人之一的黄文枝成为公司唯一实际控制人,位居其余六人之上,与此同时,华帝股份收购了潘氏家族控制的百得厨卫,潘家持股比例陡然上升。

抢公章、堵审计,内斗11年终“改姓”:昔日“厨电第一股”,快被拖垮了

2013年换届选举,潘权枝的儿子潘叶江成为华帝股份副董事长,潘垣枝和潘浩标也同时进入董事会;2014年6月,黄文枝、邓新华、何伯荣三人将其所持部分股权转让给潘叶江,随后作为创始人的关锡源和黄启均先后从公司辞职。

权利交接的高潮发生在2015年,“精彩”程度连电视剧都不敢拍出来。当年9月,潘叶江利用华帝股份经营下滑的困境,突然召开董事会,以“董事长要对公司业绩下降负责”为由,提出罢免黄文枝董事长一职,潘叶江有备而来,经过重新选举,潘叶江如愿成为了华帝股份新任董事长,掌握了最高话语权。

2016年,以黄文枝为首的部分“七君子”成员起诉华帝股份,但最终以败诉告终;次年,在“华帝股份2017年营销峰会暨2016年优秀经销商表彰大会”上,潘叶江高调宣布,“公司的目标是,三年百亿、五年做第一、六年两百亿。”

抢公章、堵审计,内斗11年终“改姓”:昔日“厨电第一股”,快被拖垮了

▲潘叶江

2018年,为了冲刺百亿目标,华帝股份策划了一场惊天动地的营销事件。俄罗斯世界杯期间,作为法国国家足球队的官方赞助商的华帝,推出“法国队夺冠 华帝退全款”的营销活动,让华帝迅速“出圈”,销量水涨船高,当年度实现营业收入60.95亿元,同比增长6.36%,实现归属于母公司股东净利润6.77亿元,同比增长32.83%。

抢公章、堵审计,内斗11年终“改姓”:昔日“厨电第一股”,快被拖垮了

然而,看似欣欣向荣的表象下,内部的暗流汹涌从未停止过。

内部矛盾再度升级,华帝业绩连连下滑

2022年5月,华帝股份董事会完成换届,华帝股份最后一位元老杨建辉离任,最新选举出的董事中,潘家直接占了3席,包括潘叶江、潘垣枝和潘锦枝。

创始元老相继出局,权利的重新洗牌,导致“老臣”与“新掌门”的矛盾隐患就此埋下,以至于公司内斗频发。

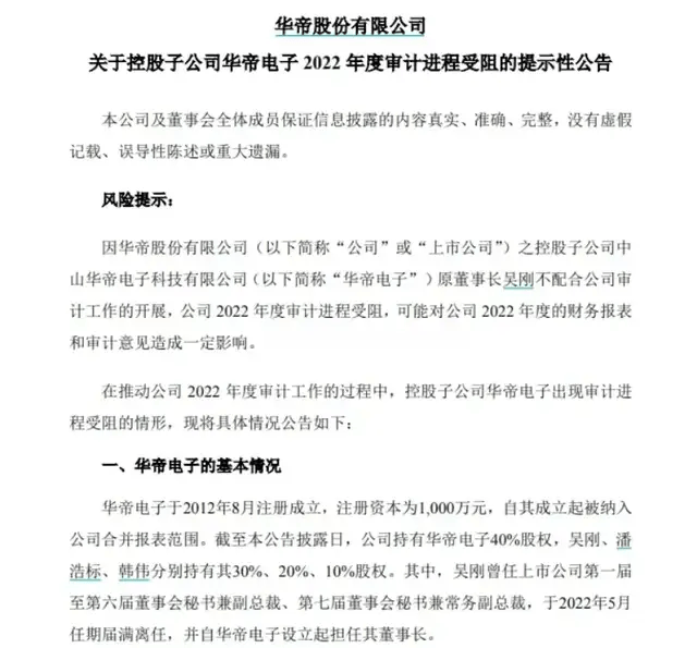
很快,又一场“疾风骤雨”再次席卷。2023年,华帝股份与子公司华帝电子的控制权争夺中,原华帝电子董事长吴刚拒绝配合财务审计,双方火力升级。

3月25日,华帝股份披露《关于控股子公司华帝电子2022年度审计进程受阻的提示性公告》称,因华帝电子原董事长吴刚不配合公司审计工作的开展,公司2022年度审计进程受阻,公司及审计机构多次与吴刚沟通,敦促其积极配合上市公司审计工作,但均沟通无果。

抢公章、堵审计,内斗11年终“改姓”:昔日“厨电第一股”,快被拖垮了

此后,有媒体报道称,华帝股份华帝股份派人强行控制了华帝电子保安室,并暴力打开了资料室的门,华帝电子随之报警。而华帝股份在回应争议时,表示“强闯子公司”、“抢夺财务资料”、“限制人身自由”等消息严重失实。

对此,吴刚表示,因为股东之间的合作基础丧失,才发生审计受阻等一系列事宜。他还解释称,华帝股份把华帝电子的业务转移了,导致公司陷入亏损状态。

尽管这起冲突最终以华帝股份出面,收购吴刚等人持有的华帝电子60%的股份平息争端,但华帝的内部管理动荡的问题再一次摆在了台面上。潘叶江掌权十年来更换4任总经理,平均任期不足两年,营销体系更时经历7次架构调整,大换血式的“内斗”风波下,华帝的市场表现不断下跌。

2017-2022年,华帝股份的营收复合增速只有0.31%,归母净利润从5.1亿元降至1.43亿元。其中,2019、2020年,华帝股份营收同比下滑5.69%和24.14%,2020年营收甚至直接跌破50亿元。

2024年,受国补政策推动,华帝股份业绩出现复苏迹象,公司营收超63亿元,实现归母净利润4.85亿元,同比增速分为2.23%和8.39%。然而,没有对比就没有伤害,华帝股份的营收比老板电器少了48.4亿元,仅是方太营收的三分之一多点,相差不可谓不悬殊。

到2025年第一季度,华帝股份业绩再次双双下滑,公司营收和净利润分别为12.6亿元和1.06亿元,同比增速为-8.8%和-14.33%。

抢公章、堵审计,内斗11年终“改姓”:昔日“厨电第一股”,快被拖垮了

“人心不稳,大业不固”,作为厨电领域的佼佼者,华帝股份不仅将自己陷入了被动局面,也让帅康、美的、苏泊尔等一众对手有了可趁之机,从一线掉落至二线阵营。

当华帝自顾不暇之际,殊不知对手早已经去往next level,市场变化瞬息万变,一旦掉队,想要追上,谈何容易。

内忧外患口碑受累,华帝能否再度赶上

产品难卖、研发拉垮、口碑下滑,华帝的衰退,体现在各个方面。

2024年财报显示,除油烟机销量微弱增长外,华帝的灶具、消毒柜、橱柜三大传统业务全面衰退,其中消毒柜销量同比暴跌18.96%,橱柜业务更是出现57.59%的断崖式下跌。

核心品类“失守”,华帝在中高端市场的表现也不尽如人意:3000元以上的高端油烟机市场,华帝的市占率从2019年至2024年骤降,其主战场2000-3000元的中端市场,也被美的、海尔等综合家电品牌蚕食,市占率五年间流失6.8个百分点。

雪上加霜的是,打出“科学品牌”理念的华帝,在代表“时尚”的新兴厨电上的销量和业绩也不太能打,并未能推出有竞争力的代表产品。对比方太在智能增压引擎、老板电器在明火自动烹饪领域的突破,华帝近三年推出的“魔碟灶”“鸳鸯锅”等创新产品水花平平,首年销量均未突破10万台,就连华帝官网重点推介的“集成烹饪中心”,在终端门店也没有多少存在感。

抢公章、堵审计,内斗11年终“改姓”:昔日“厨电第一股”,快被拖垮了

对于消费者而言,华帝的产品看似更丰富了,然而智能化大多停留在表面,很多设计、功能体验感一般不说,反倒因为摊子铺得太大,影响了厨具本身的使用功能,导致口碑变差。

在黑猫投诉平台上,华帝股份累计投诉量有数千条,多数投诉指向其厨电产品存在质量缺陷、售后维修服务不到位以及三包义务履行不力等问题。全国12315平台消费投诉信息公示系统同样显示,华帝股份新增的多件消费者投诉,主要涉及“经营者不履行三包义务”和产品涉嫌“冒充合格产品”等问题。

抢公章、堵审计,内斗11年终“改姓”:昔日“厨电第一股”,快被拖垮了

有消费者表示自己的抽油烟机半年坏三次,修来修去还是问题不断;有消费者在官方渠道购买的华帝理想家X6抽油烟机在正常使用中突发自燃,华帝却采取拖延处理,直到舆论发酵才进行了赔偿;还有消费者在保修期内被“踢皮球”对待,直言“华帝的售后等于没有售后”。

这又与华帝“重营销轻研发”的经营策略息息相关。2024年,华帝股份研发投入为2.63亿元,研发费用率为4.13%,同期火星人公司研发投入为1.07亿元,研发费用率高达7.78%。

抢公章、堵审计,内斗11年终“改姓”:昔日“厨电第一股”,快被拖垮了

2025年上半年财报数据显示,华帝股份研发投入1.16亿元,仅占营业收入4.14%,而同期销售费用却高达7.02亿元,相差太过悬殊。专利方面,截至2024年末,华帝累计有效专利为3287项,还不及方太一半,且发明专利占比不足30%。

时至今日,华帝与自己喊出的“双百亿”目标已越来越远,品牌忠诚度也大不如前。如果说过去华帝还能用“内部震荡”做借口,而今随着权力交接的尘埃落定,华帝面临的压力更甚从前,既要调整自身战略布局,又要在外部对手的围剿中尽快突围。

如今,厨电战场已进入生死竞速,华帝也走到了关键的十字路口。是继续原地踏步,逐渐被市场遗忘,还是正视自身问题,迎头赶上,一切都是未知数。

(本文图片来自网络,配图仅供参考,无指向性及商业用途)

参考资料:

1.氢消费《双百亿目标渐行渐远,华帝全面掉队?》

2.智谷商业评论《“厨电”第一股,快被内斗拖垮了)

3.创业最前线《“厨电第一股”成落后生,方太、老板为啥不带它玩了?》

4.子弹财经《历经内斗的华帝股份,载不动潘叶江的百亿梦》

链接